2019年自考律师公证与仲裁制度模拟试题及答案汇总(下)
《自考视频课程》名师讲解,轻松易懂,助您轻松上岸!低至199元/科!
一、单项选择题(本大题共20小题,每小题1分,共20分)
在每小题列出的四个备选项中只有一个是符合题目要求的,请将其代码填写在题后的括号内。错选、多选或未选均无分。
1.我国履行公证职能的组织模式是( )
A.公证机构 B.公证人
C.律师 D.法院
2.公证协会是公证行业的( )
A.管理性组织 B.自律性组织
C.民间性组织 D.行业性协会
3.办理公证的有关档案材料( )
A.该公证的利益相关人可以查阅和复制
B.持有律师执业证书和律师事务所介绍信的律师可以查阅和复制
C.须经法定程序批准,方可查阅和复制
D.该公证的申请人所在单位可以查阅和复制
4.公证程序的最终环节是( )
A.认证 B.出证
C.审核 D.证明
5.公证书复查程序适用于当事人、公证事项的利害关系人( )
A.对公证书有异议的情况 B.认为公证书有错误的情况
C.认为公证书不符合法律规定的情况 D.对公证人有意见的情况
6.公证机构作出的赋予债权文书具有强制执行效力的证明( )
A.完全等同于司法裁判文书 B.不完全等同于司法裁判文书
C.完全等同于法院文书 D.不完全等同于法院文书
7.下列关于我国公证员的表述正确的是( )
A.公证员可以同时作为律师执业 B.公证员可以兼职担任法学教授
C.国家公务员可以同时担任公证员 D.公证员不得从事有报酬的其他职业
8.下列属于民事法律行为公证的是( )
A.房地产转让合同公证 B.死亡公证
C.未婚公证 D.签名、印鉴、日期属实公证
9.对于原来存在“事实婚姻”且先有子女,后来“婚姻”又解体的当事人,下列关于办理已婚状况公证的表述错误的是( )
A.公证机构不能为其办理结婚公证
B.公证机构根据需要,可以出具其子女的出生证明,证明当事人分别为其子女的生父和生母
C.公证机构可以为其办理“事实婚姻”公证
D.公证机构不能为其办理夫妻关系公证
10.对送回内地使用的发生在香港特别行政区的法律行为、有法律意义的事件及文书的公证申请( )
A.由香港律师予以办理并出具证书
B.由香港公证员予以办理并出具证书
C.由香港公证人予以办理并出具证书
D.由我国司法部考核后在香港律师中委托的公证人予以办理并出具证书
11.中华全国律师协会会员代表大会,是中华全国律师协会的最高权力机构,其举行的期限为( )
A.1年一次 B.2年一次
C.3年一次 D.4年一次
12.侦查阶段,律师不可以( )
A.为犯罪嫌疑人提供法律帮助 B.了解涉嫌的罪名和有关案件情况
C.会见犯罪嫌疑人 D.查阅案卷
13.吴律师的下列行为中违反律师执业纪律的是( )
A.加入当地的企业家协会并免费提供法律咨询服务
B.在当地晚报上发布介绍自己专业范围、所在律师事务所和联系方式的广告
C.私下向法官承诺支付介绍费
D.参加金融风险防范专题研讨会,在会上作了专题发言,并向参会者派发了名片
14.张律师在一起合同纠纷案件中,因故与原告赵某解除了委托关系,有独立请求权的李某作为第三方委托张律师作他的诉讼代理人参加本案诉讼,张律师正确的处理方式为
( )
A.不接受李某的委托
B.在征得赵某的同意后,可接受李某的委托
C.无须征得赵某的同意,可直接接受李某的委托
D.因法无明文规定,由张律师自行决定
15.合伙律师事务所解散,对清偿债务后的剩余财产的正确分配方法为( )
A.民主决定 B.按贡献大小
C.按工作时间长短 D.按合伙协议
16.赵律师因酒后驾车撞死一名妇女,被判处有期徒刑两年。这种情况下( )
A.赵的律师执业证书因此被吊销
B.赵的律师执业证书不能因此被吊销
C.赵的律师执业证书如被吊销,以后也不能再申请颁发
D.赵的律师执业证书如被吊销,五年后可以再申请颁发
17.法律援助制度产生后,经历的发展阶段依时间先后顺序可表示为( )
A.慈善事业——个人权利——国家福利 B.个人权利——国家福利——慈善事业
C.国家福利——个人权利——慈善事业 D.国家福利——慈善事业——个人权利
18.《律师法》明确规定,我国律师协会的性质是( )
A.机关法人 B.事业法人
C.社团法人 D.企业法人
19.依照《律师法》的规定,下列关于律师性质的表述中正确的是( )
A.律师是国家法律工作者
B.律师是社会法律工作者
C.律师是指依法获得律师执业证书,为社会提供法律服务的专门性的法律职业人员
D.律师是指已取得律师资格证书的人员
20.有权代理申请重新鉴定和提供其他新的证据属于( )
A.一般代理 B.普通代理
C.特别代理 D.转托代理
二、多项选择题(本大题共10小题,每小题2分,共20分)
在每小题列出的五个备选项中至少有两个是符合题目要求的,请将其代码填写在题后的括号内。错选、多选、少选或未选均无分。
21.下列关于涉外公证的说法正确的是( )
A.公证员不能在公证书的译文上签名
B.公证员应当在公证书的译文上签名
C.对涉外合同,如果双方协商同意以英文制作的,我公证机构也可以直接予以公证
D.对涉外合同,如果双方协商同意以英文制作的,我公证机构不可以直接予以公证
E.我国公证机构制作涉外公证文书,应当使用中文,根据需要和当事人的要求可以附外文译文
22.下列选项中可以接受当事人申请办理出生公证的机构是( )
A.出生地的公证机构 B.户口所在地的公证机构
C.住所地的公证机构 D.父母户口所在地公证机构
E.母亲住所地的公证机构
23.下列关于具有法律意义事实公证的陈述正确的有( )
A.具有法律意义的事实必须是没有争议的
B.公证机构对具有法律意义事实的公证主要包括证明法律事件和证明非争议性事实
C.公证机构承办法律事件公证既需要证明法律事件的真实性,又需要证明其合法性
D.法律事件公证主要包括公民的出生、死亡、失踪,以及灾害性事件等
E.亲属关系公证、学历公证、婚姻状况公证均属于非争议性事实公证
24.下列关于亲属关系公证的说法正确的有( )
A.亲属关系公证书中的亲属之间的称谓,应当使用我国传统惯用的统一称谓
B.亲属关系公证书中的亲属之间的称谓,可以使用地方方言
C.当事人为了继承目的而申办亲属关系公证的,公证机构在制作公证书时应当将法定继承人范围内的关系人(已经死亡的除外)一一列明
D.当事人为了继承目的而申办亲属关系公证的,公证机构在制作公证书时应当将法定继承人范围内的关系人(无论是否已经死亡)一一列明
E.公证机构应该了解当事人的办证目的,以便根据文书使用国的要求制作公证文书
25.以诋毁其他公证机构、公证员或者支付回扣、佣金等不正当手段争揽公证业务的,情节严重的,公证机构可能承担的行政责任有( )
A.处以1万元以上5万元以下罚款
B.处以2万元以上10万元以下罚款
C.处以1个月以上3个月以下停业整顿的处罚
D.处以3个月以上6个月以下停业整顿的处罚
E.没收违法所得
26.申请领取律师执业证书,应当提交下列材料( )
A.申请人身份证明复印件 B.律师资格证明
C.思想道德品质证明 D.申请人所在律师事务所的实习鉴定材料
E.申请书
27.律师事务所的主要任务有( )
A.组织律师政治学习 B.组织律师业务学习
C.组织律师交流工作经验 D.监督本所律师依法执业
E.监督本所律师严格遵守执业纪律、职业道德
28.合伙律师事务所的“合伙人”必须是( )
A.依法取得专职律师执业证书的律师
B.具有3年以上执业经历的律师
C.具有5年以上执业经历的律师
D.担任合伙人之前3年内未受过停止执业以上的行业惩戒或行政处罚的律师
E.担任合伙人之前5年内未受过停止执业以上的行业惩戒或行政处罚的律师
29.律师风险代理收费制度包括( )
A.律师事务所与委托人签订风险代理合同
B.最高收费金额不得高于收费合同约定标的额的50%
C.约定双方应承担的风险责任、收费方式、收费数额或比例
D.收费数额或比例由双方协商
E.最高收费金额不得高于收费合同约定标的额的30%
30.律师在涉外诉讼中应当坚持的基本原则包括( )
A.国家主权原则 B.对等原则
C.外国人和中国人权利义务同等原则 D.国内法优先原则
E.使用我国通用的语言、文字原则
三、名词解释题(本大题共4小题,每小题3分,共12分)
31.公证协会
32.认证
33.律师
34.法律咨询
四、简答题(本大题共3小题,每小题6分,共18分)
35.简述法律行为公证的出证条件。
36.简述公证机构的任务。
37.简述辩护律师的责任。
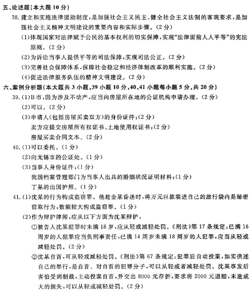
五、论述题(本大题10分)
38.试论述法律援助的意义。
六、案例分析题(本大题共3小题,39小题10分,40、41小题每小题5分,共20分)
39.案例:居住于A市的李某有一子居住于B市,李某想在退休后能和儿子一家生活在同一城市,以便相互照顾。现李某看中了B市的一套公开销售的商品房,欲购买并打算对该房屋的买卖合同进行公证。
问:(1)李某应向哪个城市的公证机构申请办理公证?
(2)李某可否委托其子代为办理该公证手续?
(3)李某应提供哪些证明材料?
40.案例:丁某出生于南京,大学毕业后在无锡工作了2年,户口在无锡,后从无锡移居美国多年,目前欲在美国与他人结婚,需要提供未婚公证文件。
问:(1)丁某是否可以委托国内亲友代为办理该公证?
(2)丁某应该向哪里的公证机构申请办理该公证?
(3)丁某应提供哪些证明材料?
41.案例:2003年10月8日,某职业专科学校学生(生于1986年12月)沈某骑车去公园玩,至某小学附近时,迎面驶来的一辆大货车的拖挂车厢将前方与其同向骑车上班的某公司业务员金某挂倒,金某当场昏迷过去,挂在她自行车前把上的钱包甩落在地,一捆人民币(计5000元)甩出包外。此时沈某正好骑到,便将这捆钞票和金某的钱包(包内还有5000元)拾起,一并装进自己的双肩书包内。此事被骑车经过的一名学生纪某看见,当纪某询问沈某为何把钱包放进自己袋内时,沈某谎称他与金某一道去银行取款回来,纪某未再追究。沈某在现场帮助交警将金某抬上汽车后离去,金某因伤重抢救无效死亡,沈某用2000元买书、吃喝,余款存入银行。后因公安机关追查万元巨款下落,沈某闻讯害怕受到处罚,便将8000元存折交某市交警队,并交代了事情经过,表示愿退赔2000元,接受处理。
问:(1)沈某的行为是否构成犯罪?
(2)如果你作为沈某的辩护律师,应从案中哪些情况为沈某辩护?


第一部分 选择题
一、单项选择题(本大题共20小题,每小题1分,共20分)在每小题列出的四个选项中只有一个选项是符合题目要求的,请将正确选项前的字母填在题后的括号内。
1.在中国历史上正式建立律师制度的是( )
A.大清政府 B.南京临时政府 C.北洋政府 D.国民党政府
2.能兼职从事律师工作的是( )
A.法院工作人员 B.检察院工作人员
C.国家安全机关工作人员 D.事业单位工作人员
3.合作律师事务所必须由( )
A.3名以上律师组成 B.5名以上律师组成
C.3名以上专职律师组成 D.5名以上专职律师组成
4.根据《民事诉讼法》的规定,当事人可以委托诉讼代理人( )
A.1人 B.2人 C.1-2人 D.2-3人
5.律师会见在押犯罪嫌疑人应持有( )
A.律师资格证及律师执业证
B.律师资格证及律师事务所的专用介绍信
C.律师执业证书及律师事务所的专用介绍信
D.律师事务所的专用介绍信
6.对律师加入所在地地方律师协会的要求是( )
A.自愿 B.契约 C.必须 D.协商
7.未取得律师执业证书冒充律师从事辩护业务的,有关部门可以对其处以罚款的比例为其非法所得的( )
A.3倍 B.1倍以上3倍以下
C.5倍 D.1倍以上5倍以下
8.公证的首要特征是( )
A.国家专门机关依法进行的证明活动 B.公证机关代表国家进行的证明活动
C.依据法定程序进行的证明活动 D.公证机关自己进行的证明活动
9.有权考核、任命公证员的机关是( )
A.司法部 B.省、自治区、直辖市司法厅(局)
C.市司法局 D.县、区司法局
10.居住在A区的甲在B区立遗嘱,将位于C区的房屋遗赠给居住在D区的乙、甲欲申办遗嘱公证,有管辖权的公证处是( )
A.D区公证处 B.C区公证处 C.B区公证处 D.A区公证处
11.经公证机关依法赋予强制执行效力的债权文书确有错误的,人民法院应当裁定( )
A.驳回申请 B.撤销公证书 C.发回 D.不予执行
12.对于不符合受理条件的申请,公证处作出的决定是( )
A.驳回申请 B.不予受理 C.拒绝受理 D.拒绝公证
13.甲欲办理委托公证,向公证处提交公证申请的应是( )
A.甲 B.甲的受托人乙 C.甲的配偶 D.甲的儿子
14.可以进行仲裁的是( )
A.部分行政案件 B.全部行政案件 C.部分民事案件 D.全部民事案件
15.仲裁委员会的登记在性质上属于( )
A.审批 B.许可 C.认可 D.登记
16.仲裁庭组成后,申请人撤回仲裁申请的,案件受理费( )
A.不予退回 B.全部退回
C.减半退回 D.根据实际情况酌情部分退回
17.仲裁法规定,当事人申请回避的,提出申请应在( )
A.开庭前 B.首次开庭前 C.辩论结束前 D.审理结束前
18.执行仲裁裁决的机关应当是被执行人住所地和被执行财产所在地的( )
A.基层人民法院 B.中级人民法院
C.高级人民法院 D.专门法院
19.新《中国国际经济贸易仲裁委员会仲裁规则》的施行时间为( )
A.1988年 B.1990年 C.1993年 D.1995年
20.劳动争议仲裁管辖实行( )
A.地域管辖原则 B.级别管辖原则
C.专属管辖原则 D.协商管辖原则
二、多项选择题(本大题共5小题,每小题2分,共10分)在每小题列出的五个选项中有二至五个选项是符合题目要求的,请将正确选项前的字母填在题后的括号内。多选、少选、错选均无分。
21.律师依法执业受法律保护,其法律保护的范围有( )
A.文书档案 B.人身权利 C.案件材料
D.财产权利 E.机构
22.律师可以代理的申诉案件是( )
A.刑事公诉案件被害人不服人民检察院不起诉决定而提出的申诉
B.刑事被告人的近亲属认为人民法院已生效的判决确有错误而提出的申诉
C.被不起诉人对人民检察院不起诉决定不服而提出的申诉
D.民事案件被告人认为人民法院已生效的判决确有错误而提出的申诉
E.行政案件原告人认为人民法院已生效的裁定确有错误而提出的申诉
23.一裁终局制意指( )
A.仲裁调解书送达后当事人不得翻悔 B.其他仲裁机关不得撤销已生效的裁定
C.不服裁决可以向人民法院提起诉讼 D.不服裁决可以向仲裁机关提起上诉
E.不服裁决不得向仲裁机关提出申诉
24.保密原则适用于公证活动中的下列人员( )
A.公证员 B.鉴定人 C.翻译人
D.见证人 E.其他公职人员
25.赋予强制执行效力的债权文书,其内容应为
A.给付货币 B.给付物品 C.履行行为
D.实施劳务 E.给付有价证券
第二部分 非选择题
三、填空题(本大题共12小题,每小题1分,共12分)
26.合作律师事务所的管理机构是由________组成的合作人会议。
27.律师协会是律师的________性组织。
28.我国《律师法》规定,对因赡养、工伤、________、请求国家赔偿和请求依法发给抚恤金等需要律师帮助的,国家有义务给予法律援助。
29.律师和律师事务所不得________因违法执业或者因过错给当事人造成损失应当承担的民事责任。
30.公证调解的对象必须是________的事项在履行过程中发生的纠纷。
31.居住在国外或香港、澳门、台湾地区的申请人,委托代理人在我国公证处申办公证事项,其委托书应经________、我驻外使、领馆公证。
32.公证便民原则是指在法律允许的范围内,公证机关应当从方便群众、便利当事人出发,深入实际深入基层,及时、准确、 地办理好公证事务。
33.申办购销合同公证,购销双方应到________或当事人住所地的公证处提出申请。
34.仲裁裁决作出后,当事人自收到裁决书之日起六个月内可以向仲裁委员会所在地的________申请撤销裁决。
35.仲裁协议书既可以适用于已经发生的争议,也可以适用于________的争议。
36.我国《仲裁法》规定,当事人申请仲裁,应当向仲裁委员会递交仲裁协议、仲裁申请书及________。
37.劳动争议仲裁委员会处理劳动争议案件,实行仲裁员、________制度。
四、名词解释(本大题共5小题,每小题2分,共10分)
38.合作律师事务所
39.律师的义务
40.公证管辖
41.继承公证
42.机构仲裁
五、简答题(本大题共3小题,每小题6分,共18分)
43.简述申领律师执业证书的条件。
44.简述公证员回避的含义及需回避的情形。
45.简述提出涉外仲裁申请应当符合的要求。
六、论述题(本大题共2小题,每小题10分,共20分)
46.论律师执业活动的基本原则。
47.试述仲裁协议成立要件与生效要件的关系。
七、案例分析题(10分)
张江(其妻李丽早已去逝)于1998年2月因意外事故丧生,在北京市东城区遗有房屋五间。张江生有二子一女均已结婚另过。长子张洪在上海,次子张亮在河南,女儿张然在武汉。张江死后,张洪、张然表示放弃继承权,同意由张亮继承其父的全部遗产。现张亮欲向公证处申请办理公证,问:(1)张亮应向何地公证处提出申请?为什么?(2)公证处办理此项公证时,应重点审查核实哪些事实?
律师公证与仲裁制度试题参考答案
课程代码:00221
一、单项选择题(本大题共20小题,每小题1分,共20分)
1.C 2.D 3.C 4.C 5.C
6.C 7.D 8.B 9.B 10.C
11.D 12.B 13.A 14.C 15.C
16.D 17.B 18.A 19.D 20.A
二、多项选择题(本大题共5小题,每小题2分,共10分)
21.ABCDE 22.ABCDE 23.ABE 24.ABCDE 25.ABE
三、填空题(本大题共12小题,每小题1分,共12分)
26.全体专职律师
27.自律
28.刑事诉讼
29.免除或者限制
30.经过公证
31.当地公证人
32.高效
33.合同签订地
34.中级人民法院
35.将来可能发生
36.副本
37.仲裁庭
四、名词解释(本大题共5小题,每小题2分,共10分)
38.合作律师事务所是律师以合作形式组成的事业法人组织。
39.律师的义务是指依照法律规定,律师在执业过程中必须为一定行为或不为一定行为,以维护法律的正确实施和当事人的利益。
40.公证管辖是指公证处之间受理公证事务的职责划分。
41.继承公证是指公证机关根据法律规定和当事人的申请,依法证明当事人享有遗产继承权的事实的活动。
42.机构仲裁是指当事人双方将他们之间的争议提交给仲裁协议所约定的常设仲裁机构进行的仲裁。
五、简答题(本大题共3小题,每小题6分,共18分)
43.首先,申请领取律师执业证书应具备一个前提,即拥护宪法。
其次,申请领取律师执业证书应同时具备以下三个条件:
①具有律师资格;
②在律师事务所实习满一年;
③品行良好。
44.回避是指公证人员不参与办理与其本人和亲属有利害关系或其他关系的公证事务,防止公证人员在公证中产生偏见,循私舞弊,作出不公正,不合法的决定。
需回避的情形:①是本公证事项的当事人或当事人的近亲属;
②与本公证事项有利害关系;
③与本公证事项的当事人有其他关系,可能影响正确办证的。
45.①提交仲裁申请书。
②提交仲裁申请书时,应当附具申请人请求所依据的事实的证明文件。
③按照仲裁委员会制定的仲裁费用表的规定预缴仲裁费。
六、论述题(本大题共2小题,每小题10分,共20分)
46.律师执业活动的基本原则是律师在执业活动中必须遵守的行为准则,它是由我国律师制度的本质和律师工作的特点决定的。律师在执业活动中必须遵守以下原则:
①遵守宪法和法律,恪守律师职业道德和执业纪律的原则。
②以事实为根据,以法律为准绳的原则。
③接受国家、社会和当事人监督的原则。
④律师依法执业受法律保护的原则。
47.①仲裁协议的成立要件是指仲裁协议中必须具备的条款,即仲裁协议的内容;而仲裁协议的生效要件则是指为使已经成立的仲裁协议发生完全的法律效力所应具备的法律条件。
②仲裁协议的成立要件解决的是仲裁协议是否成立的问题;而仲裁协议的生效要件是为实践中各种具体的仲裁协议设置法律所预想的效力模式,即凡是经成立的仲裁协议符合有效要件者,将产生完全的法律效力。
③仲裁协议不符合生效要件时,未必导致协议完全无效的后果,更不存在协议不成立的问题;而仲裁协议不符合成立要件时,就谈不到仲裁协议生效的问题。
七、案例分析题(10分)
(1)张亮应由北京市东城区公证处申请公证。因为《公证程序规则》规定凡涉及不动产的继承均由不动产所在地的公证处管辖。
(2)公证处受理后,应当重点审查核实的事实有:
①被继承人的姓名、性别、年龄、死亡时间、地点以及婚姻状况、近亲属情况等。
②核实遗产的范围、数量、种类、价值、状况、所在地等情况,被继承人有无债务等。
③被继承人生前是否立有遗嘱或签订了遗赠扶养协议。
④继承人的范围、人数、资格、权利能力和行为能力,有无其他特殊照顾之人。
⑤张洪、张亮放弃继承的意思表示是否真实、合法。
⑥继承人张亮是否实施了侵害被继承人或继承人的合法权益的行为。
(或张亮是否丧失了继承权)
第一部分 选择题
一、单项选择题(本大题共20小题,每小题1分,共20分)在每小题列出的四个选项中只有一个选项是符合题目要求的,请将正确选项前的字母填在题后的括号内。
1.在中国历史上正式建立律师制度的是( )
A.大清政府 B.南京临时政府 C.北洋政府 D.国民党政府
2.能兼职从事律师工作的是( )
A.法院工作人员 B.检察院工作人员
C.国家安全机关工作人员 D.事业单位工作人员
3.合作律师事务所必须由( )
A.3名以上律师组成 B.5名以上律师组成
C.3名以上专职律师组成 D.5名以上专职律师组成
4.根据《民事诉讼法》的规定,当事人可以委托诉讼代理人( )
A.1人 B.2人 C.1—2人 D.2—3人
5.律师会见在押犯罪嫌疑人应持有( )
A.律师资格证及律师执业证
B.律师资格证及律师事务所的专用介绍信
C.律师执业证书及律师事务所的专用介绍信
D.律师事务所的专用介绍信
6.对律师加入所在地地方律师协会的要求是( )
A.自愿 B.契约 C.必须 D.协商
7.未取得律师执业证书冒充律师从事辩护业务的,有关部门可以对其处以罚款的比例为其非法所得的( )
A.3倍 B.1倍以上3倍以下
C.5倍 D.1倍以上5倍以下
8.公证的首要特征是( )
A.国家专门机关依法进行的证明活动 B.公证机关代表国家进行的证明活动
C.依据法定程序进行的证明活动 D.公证机关自己进行的证明活动
9.有权考核、任命公证员的机关是( )
A.司法部 B.省、自治区、直辖市司法厅(局)
C.市司法局 D.县、区司法局
10.居住在A区的甲在B区立遗嘱,将位于C区的房屋遗赠给居住在D区的乙、甲欲申办遗嘱公证,有管辖权的公证处是( )
A.D区公证处 B.C区公证处 C.B区公证处 D.A区公证处
11.经公证机关依法赋予强制执行效力的债权文书确有错误的,人民法院应当裁定( )
A.驳回申请 B.撤销公证书 C.发回 D.不予执行
12.对于不符合受理条件的申请,公证处作出的决定是( )
A.驳回申请 B.不予受理 C.拒绝受理 D.拒绝公证
13.甲欲办理委托公证,向公证处提交公证申请的应是( )
A.甲 B.甲的受托人乙 C.甲的配偶 D.甲的儿子
14.可以进行仲裁的是( )
A.部分行政案件 B.全部行政案件 C.部分民事案件 D.全部民事案件
15.仲裁委员会的登记在性质上属于( )
A.审批 B.许可 C.认可 D.登记
16.仲裁庭组成后,申请人撤回仲裁申请的,案件受理费( )
A.不予退回 B.全部退回
C.减半退回 D.根据实际情况酌情部分退回
17.仲裁法规定,当事人申请回避的,提出申请应在( )
A.开庭前 B.首次开庭前 C.辩论结束前 D.审理结束前
18.执行仲裁裁决的机关应当是被执行人住所地和被执行财产所在地的( )
A.基层人民法院 B.中级人民法院
C.高级人民法院 D.专门法院
19.新《中国国际经济贸易仲裁委员会仲裁规则》的施行时间为( )
A.1988年 B.1990年 C.1993年 D.1995年
20.劳动争议仲裁管辖实行( )
A.地域管辖原则 B.级别管辖原则
C.专属管辖原则 D.协商管辖原则
二、多项选择题(本大题共5小题,每小题2分,共10分)在每小题列出的五个选项中有二至五个选项是符合题目要求的,请将正确选项前的字母填在题后的括号内。多选、少选、错选均无分。
21.律师依法执业受法律保护,其法律保护的范围有( )
A.文书档案 B.人身权利 C.案件材料
D.财产权利 E.机构
22.律师可以代理的申诉案件是( )
A.刑事公诉案件被害人不服人民检察院不起诉决定而提出的申诉
B.刑事被告人的近亲属认为人民法院已生效的判决确有错误而提出的申诉
C.被不起诉人对人民检察院不起诉决定不服而提出的申诉
D.民事案件被告人认为人民法院已生效的判决确有错误而提出的申诉
E.行政案件原告人认为人民法院已生效的裁定确有错误而提出的申诉
23.一裁终局制意指( )
A.仲裁调解书送达后当事人不得翻悔 B.其他仲裁机关不得撤销已生效的裁定
C.不服裁决可以向人民法院提起诉讼 D.不服裁决可以向仲裁机关提起上诉
E.不服裁决不得向仲裁机关提出申诉
24.保密原则适用于公证活动中的下列人员( )
A.公证员 B.鉴定人 C.翻译人
D.见证人 E.其他公职人员
25.赋予强制执行效力的债权文书,其内容应为( )
A.给付货币 B.给付物品 C.履行行为
D.实施劳务 E.给付有价证券
第二部分 非选择题
三、填空题(本大题共12小题,每小题1分,共12分)
26.合作律师事务所的管理机构是由________组成的合作人会议。
27.律师协会是律师的________性组织。
28.我国《律师法》规定,对因赡养、工伤、________、请求国家赔偿和请求依法发给抚恤金等需要律师帮助的,国家有义务给予法律援助。
29.律师和律师事务所不得________因违法执业或者因过错给当事人造成损失应当承担的民事责任。
30.公证调解的对象必须是________的事项在履行过程中发生的纠纷。
31.居住在国外或香港、澳门、台湾地区的申请人,委托代理人在我国公证处申办公证事项,其委托书应经________、我驻外使、领馆公证。
32.公证便民原则是指在法律允许的范围内,公证机关应当从方便群众、便利当事人出发,深入实际深入基层,及时、准确、 地办理好公证事务。
33.申办购销合同公证,购销双方应到________或当事人住所地的公证处提出申请。
34.仲裁裁决作出后,当事人自收到裁决书之日起六个月内可以向仲裁委员会所在地的________申请撤销裁决。
35.仲裁协议书既可以适用于已经发生的争议,也可以适用于________的争议。
36.我国《仲裁法》规定,当事人申请仲裁,应当向仲裁委员会递交仲裁协议、仲裁申请书及________。
37.劳动争议仲裁委员会处理劳动争议案件,实行仲裁员、________制度。
四、名词解释(本大题共5小题,每小题2分,共10分)
38.合作律师事务所
39.律师的义务
40.公证管辖
41.继承公证
42.机构仲裁
五、简答题(本大题共3小题,每小题6分,共18分)
43.简述申领律师执业证书的条件。
44.简述公证员回避的含义及需回避的情形。
45.简述提出涉外仲裁申请应当符合的要求。
六、论述题(本大题共2小题,每小题10分,共20分)
46.论律师执业活动的基本原则。
47.试述仲裁协议成立要件与生效要件的关系。
七、案例分析题(10分)
张江(其妻李丽早已去逝)于1998年2月因意外事故丧生,在北京市东城区遗有房屋五间。张江生有二子一女均已结婚另过。长子张洪在上海,次子张亮在河南,女儿张然在武汉。张江死后,张洪、张然表示放弃继承权,同意由张亮继承其父的全部遗产。现张亮欲向公证处申请办理公证,问:(1)张亮应向何地公证处提出申请?为什么?(2)公证处办理此项公证时,应重点审查核实哪些事实?
一、单项选择题(本大题共20小题,每小题1分,共20分)
1.C 2.D 3.C 4.C 5.C
6.C 7.D 8.B 9.B 10.C
11.D 12.B 13.A 14.C 15.C
16.D 17.B 18.A 19.D 20.A
二、多项选择题(本大题共5小题,每小题2分,共10分)
21.ABCDE 22.ABCDE 23.ABE 24.ABCDE 25.ABE
三、填空题(本大题共12小题,每小题1分,共12分)
26.全体专职律师
27.自律
28.刑事诉讼
29.免除或者限制
30.经过公证
31.当地公证人
32.高效
33.合同签订地
34.中级人民法院
35.将来可能发生
36.副本
37.仲裁庭
四、名词解释(本大题共5小题,每小题2分,共10分)
38.合作律师事务所是律师以合作形式组成的事业法人组织。
39.律师的义务是指依照法律规定,律师在执业过程中必须为一定行为或不为一定行为,以维护法律的正确实施和当事人的利益。
40.公证管辖是指公证处之间受理公证事务的职责划分。
41.继承公证是指公证机关根据法律规定和当事人的申请,依法证明当事人享有遗产继承权的事实的活动。
42.机构仲裁是指当事人双方将他们之间的争议提交给仲裁协议所约定的常设仲裁机构进行的仲裁。
五、简答题(本大题共3小题,每小题6分,共18分)
43.首先,申请领取律师执业证书应具备一个前提,即拥护宪法。
其次,申请领取律师执业证书应同时具备以下三个条件:
①具有律师资格;
②在律师事务所实习满一年;
③品行良好。
44.回避是指公证人员不参与办理与其本人和亲属有利害关系或其他关系的公证事务,防止公证人员在公证中产生偏见,循私舞弊,作出不公正,不合法的决定。
需回避的情形:①是本公证事项的当事人或当事人的近亲属;
②与本公证事项有利害关系;
③与本公证事项的当事人有其他关系,可能影响正确办证的。
45.①提交仲裁申请书。
②提交仲裁申请书时,应当附具申请人请求所依据的事实的证明文件。
③按照仲裁委员会制定的仲裁费用表的规定预缴仲裁费。
六、论述题(本大题共2小题,每小题10分,共20分)
46.律师执业活动的基本原则是律师在执业活动中必须遵守的行为准则,它是由我国律师制度的本质和律师工作的特点决定的。律师在执业活动中必须遵守以下原则:
①遵守宪法和法律,恪守律师职业道德和执业纪律的原则。
②以事实为根据,以法律为准绳的原则。
③接受国家、社会和当事人监督的原则。
④律师依法执业受法律保护的原则。
47.①仲裁协议的成立要件是指仲裁协议中必须具备的条款,即仲裁协议的内容;而仲裁协议的生效要件则是指为使已经成立的仲裁协议发生完全的法律效力所应具备的法律条件。
②仲裁协议的成立要件解决的是仲裁协议是否成立的问题;而仲裁协议的生效要件是为实践中各种具体的仲裁协议设置法律所预想的效力模式,即凡是经成立的仲裁协议符合有效要件者,将产生完全的法律效力。
③仲裁协议不符合生效要件时,未必导致协议完全无效的后果,更不存在协议不成立的问题;而仲裁协议不符合成立要件时,就谈不到仲裁协议生效的问题。
七、案例分析题(10分)
(1)张亮应由北京市东城区公证处申请公证。因为《公证程序规则》规定凡涉及不动产的继承均由不动产所在地的公证处管辖。
(2)公证处受理后,应当重点审查核实的事实有:
①被继承人的姓名、性别、年龄、死亡时间、地点以及婚姻状况、近亲属情况等。
②核实遗产的范围、数量、种类、价值、状况、所在地等情况,被继承人有无债务等。
③被继承人生前是否立有遗嘱或签订了遗赠扶养协议。
④继承人的范围、人数、资格、权利能力和行为能力,有无其他特殊照顾之人。
⑤张洪、张亮放弃继承的意思表示是否真实、合法。
⑥继承人张亮是否实施了侵害被继承人或继承人的合法权益的行为。
(或张亮是否丧失了继承权)
一、单项选择题(本大题共20小题,每小题1分,共20分)
在每小题列出的四个备选项中只有一个是符合题目要求的,请将其代码填写在题后的括号内。错选、多选或未选均无分。
1.陈军系某大学法学院大学本科毕业生,毕业后在司法行政机关从事司法行政工作。三年后通过了全国公证员资格统一考试取得了《公证员资格考试合格证书》。陈军欲从事公证工作,根据《公证暂行条例》规定,必须经过( )的任命。
A.同级司法行政机关 B.所在地的人民政府
C.陈军欲加入的公证处 D.国家司法部
2.甲系某公证处副主任,在办理一起房屋买卖合同公证业务过程中,当事人提出甲与该房屋所有人存在共有关系,因而要求其回避。根据有关规定,对于甲回避的决定必须由( )作出。
A.公证处主任决定 B.同级司法行政机关决定
C.任命甲的人民政府决定 D.其所在的公证处决定
3.J省A市为某省级人民政府所在地。经J省司法行政机关批准,在A市相继成立了省一级的M公证处、A市公证处和S区公证处,则对各公证处管辖权行使范围进行规定的管辖称为( )。
A.确定管辖 B.指定管辖
C.协商管辖 D.特定管辖
4.申请人办理公证事项可以委托代理人代为申请,但依照法律规定不得委托代理人代理的公证事项是( )。
A.申请人办理不动产转让公证 B.与申请人人身有密切关系的公证事项
C.涉及申请人重大财产关系的公证事项 D.申请人办理结婚证书公证
5.当事人对公证处出具的公证书或者作出的不予受理、拒绝公证、撤销公证书的决定有异议的,可以在接到公证书或者决定之日起六十日内,向( )提出申诉。
A.该公证处 B.该公证处的本级司法行政机关
C.该公证处的上级司法行政机关 D.该公证处的同级人民政府法制工作机构
6.对公证具有作为证据的效力的内涵理解错误的一项是( )。
A.有相反证据时,公证书的证据效力将消灭
B.公证书的效力高于其他证书的效力
C.公证书是人民法院可以直接采证的证据
D.已经被有效公证书证明的事实,当事人无需举证
7.为证明自己享有合法继承权而请求公证的,属于( )。
A.遗产分割协议公证 B.遗嘱公证
C.遗嘱扶养协议公证 D.继承权公证
8.孙某在法国某大学毕业获得法学博士学位,并从事了两年法律顾问工作。回国后到某大学任教,因其非常热爱律师工作,遂向司法部申请考核授予其律师资格并申领兼职律师执业证。孙某的申请( )。
A.不能得到批准,因我国已全部实行律师资格的考试任命制度
B.不能得到批准,因其不具备在律师事务所学习满一年的条件
C.能够得到批准,通过考核取得律师资格是《律师法》所规定的一种方式
D.不能得到批准,因其所申请从事的是兼职律师工作
9.设立律师事务所,由申请人提出申请,经拟建立的律师事务所所在地的省、自治区、直辖市以上人民政府司法行政部门审核批准,并在收到批准设立文件之日起10日内向批准机关所在地的( )办理开业登记手续。
A.律师协会 B.工商行政部门
C.司法行政部门 D.民政部门
10.以下关于律师事务所收案制度说法错误的是( )。
A.对于当事人指名委托律师的,应尽量满足其要求
B.凡审批决定接收的案件,即由主任指派律师承办
C.对符合收案条件的案件,由律师事务所统一接收
D.律师对符合收案条件的案件可自行协商收案
11.我国律师参加律师协会的方式是( )。
A.自愿加入 B.批准加入
C.选举加入 D.法律规定必须加入
12.张律师接受一刑事案件犯罪嫌疑人陈某的委托,在侦查阶段为陈某提供法律咨询和帮助。在为陈某提供法律帮助过程中,张律师从陈某处获知了其还犯有公安机关尚未掌握的另一起刑事案件的情况,根据律师执业原则的要求,张律师不得为的行为是( )。
A.动员陈某向公安机关主动坦白交待,争取从宽处理
B.有权主动解除聘任或委托关系
C.在公安、司法机关检举、举报陈某的该起案件事实
D.在委托关系存续期间为陈某保密
13.曾担任法官、检察官的律师,从人民法院、人民检察院离任后两年内,不得担任( )。
A.非诉讼法律事务的调解人 B.诉讼代理人或者辩护人
C.法律顾问 D.劳动争议仲裁
14.律师职业道德的特点是( )。
A.自律性 B.自主性
C.合法性 D.指导性
15.律师作为辩护人有权最早介入刑事公诉案件诉讼活动的时间是( )。
A.犯罪嫌疑人被侦查机关立案侦查之日起
B.犯罪嫌疑人被侦查机关第一次讯问之日起
C.犯罪嫌疑人在被侦查机关采取强制措施之日起
D.犯罪嫌疑人被侦查机关移送审查起诉之日起
16.律师担任刑事诉讼中自诉人的代理人,应依法办理委托手续,并对委托人准备起诉的内容进行审查,下列事项中,不属于律师审查范围的是( )。
A.是否符合自诉案件的条件 B.指控被告人犯罪事实和证据情况
C.被告人是否能到案参加审判活动 D.案件是否已过追诉时效
17.律师与委托人之间就委托事项所订立的委托代理合同,应以( )名义签订。
A.收案律师本人 B.律师事务所主任
C.委托人 D.律师事务所
18.律师在代理外商办理企业登记注册事项过程中,应告知外商在《企业名称登记证书》规定的保留期届满不办理开业登记的,( )。
A.登记机关将撤销登记证书 B.其企业名称自动失效
C.可以申请续展保留期 D.企业名称仍然有效,但应补办有关手续
19.法律援助制度起源于( )。
A.美国 B.德国 C.瑞典 D.英国
20.某律师事务所接受某企业的聘请担任其法律顾问,并指派秦律师作为顾问律师承担具体业务工作。在某企业与秦律师、维权律师事务所三者的关系上,不正确的表述是( )。
A.秦律师受其所在的律师事务所领导、监督
B.秦律师在委托关系存续内与聘方建立了行政隶属关系
C.受聘方是律师事务所而非秦律师,秦律师只是代表律师事务所开展工作
D.秦律师不属于聘方某企业的成员
二、多项选择题(本大题共10小题,每小题2分,共20分)
在每小题列出的五个备选项中有两个至五个是符合题目要求的,请将其代码填写在题后的括号内。错选、多选、少选或未选均无分。
21.《中华人民共和国公证暂行条例》规定实行自愿公证与法定公证相结合的原则,国家相关行政法规规定的实行法定公证原则的事项包括( )。
A.高等学校毕业生学历证明
B.企业在中国银行办理抵押贷款时的抵押文件
C.拆除依法代管的房屋,代管人是房屋拆迁主管部门的,补偿、安置协议
D.公安机关要求的新生儿办理入户登记
E.公派出国留学人员办理出国手续前,与选派单位签订的“出国留学协议书”
22.A省某甲与H省某乙在广州务工时相识,甲、乙两家交往甚密。某日,甲夫妇向乙夫妇诉说因甲患有疾病无法生育自己的子女,愿意收养乙的孩子某丙(3岁),并保证对丙给予很好的扶养和培育。乙夫妇非常同情甲的遭遇,经认真考虑,同意将丙给甲夫妇收养。甲、乙双方欲为收养一事办理公证,则对该事项有管辖权的公证处有( )。
A.收养人甲住所地公证处 B.双方签订收养协议所在地公证处
C.被收养人住所地公证处 D.送养人乙住所地公证处
E.收养行为地公证处
23.公证申请是申请人向公证处提出办理公证事项的行为,申请人必须具备的条件包括( )。
A.具有民事权利能力和民事行为能力
B.以自己的名义依法向公证处提出公证申请
C.与申请公证的事项存在法律上的利害关系
D.能够承担因公证而发生的义务和责任
E.能够亲自申请办理公证事项
24.下列情形中,受理公证申请的公证处必须终止公证的有( )。
A.公民某甲提出公证申请后,无法提交房屋产权证书原件,超过六个月
B.公民某乙提出公证申请后,公证员发现其提交的学历证书不真实
C.公民某丙提出遗嘱公证申请后,在公证员出证前撤回遗嘱公证申请
D.公民某丁提出接受其友委托代理办理财产转让事宜,但无授权委托书
E.公民某庚在办理出国留学学历公证过程中,因车祸身亡
25.我国的公证即公证处出具的公证书,在法律上具有的效力包括( )。
A.使当事人间争议得以解决的效力 B.使法律行为生效的效力
C.作为证据的效力 D.赋予强制执行的效力
E.使申请人的权利得以证明的效力
26.辩护律师在刑事诉讼中不享有的诉讼权利包括( )。
A.认为一审审判适用法律确有错误,独立上诉的权利
B.为保护委托人权益而径行申请回避的权利
C.对证人进行询问的权利
D.与在押的被告人会见和通信的权利
E.对审判人员的人身侮辱行为提出控告的权利
27.刑事案件的辩护律师,在法庭辩论阶段的主要工作有( )。
A.听取公诉人发表公诉词 B.听取被害人及诉讼代理人的发言
C.听取被告人的自行辩护意见 D.纠正被告人不正确的自行辩护意见
E.要求法庭通知新的证人到庭
28.律师的民事诉讼代理与刑事诉讼辩护的主要区别是( )。
A.诉讼地位不同 B.诉讼活动的范围不同
C.应负的法律责任不同 D.参加诉讼的资格不同
E.法律依据不同
29.下列诉讼中,属于律师代理行政诉讼案件的种类是( )。
A.行政合同纠纷案件 B.选民资格案件
C.认为行政机关拒绝颁发许可证的案件 D.行政强制措施案件
E.行政处罚案件
30.律师办理非诉讼法律事务必须具备的条件是( )。
A.必须是法律事务 B.事务本身涉及到较为复杂的法律问题
C.诉讼程序以外的法律事务 D.无争议的法律事务
E.必须通过调解解决的法律事务
三、名词解释题(本大题共4小题,每小题3分,共12分)
31.特定管辖
32.法律行为公证
33.律师见证
34.法律援助
四、简答题(本大题共3小题,每小题6分,共18分)
35.简述公证制度与民事诉讼法的区别。
36.简述公证法律责任的承担原则。
37.简述律师在行政诉讼代理中的权利。
五、论述题(本大题10分)
38.试述律师的业务范围。
六、案例分析题(本大题共3小题,第39、40小题各5分,第41小题10分,共20分)
39.张某于2002年4月出具借据向吕某借款15万元用于经营活动,借款期限为3个月,双方商定若张某不能按期归还借款,需按借款额的20%向吕某支付违约金。2002年7月,临近还款日前,吕某向张某询问是否能按时归还借款,张某遂提出是否能宽限几天,吕某坚持拒绝,声明必须按期归还。还款到期日当天,吕某在得知张某已筹集了款项可归还自己欠款的消息后,切断所有联系方式,意图造成张某未按期还款的事实,从而达到让张某依约承担违约金的目的。请问张某为避免承担违约金,可依法采取何种公证方式?该公证的效力如何?
40.公民戴某之子戴武因参与实施共同抢劫犯罪,被公安机关依法立案侦查并采取了强制措施。2003年1月19日,公安机关将戴武抢劫一案移送当地检察院审查起诉。戴某早就想为其子聘请辩护人为其辩护,但其妻弟宋某提出:“现在又没有开庭,请律师时间尚早,只能到法庭开庭时才能请。”带着这些疑惑,戴某夫妇来到某律师事务所。假若你是接待他们的律师,请回答:
(1)戴某妻弟的说法是否正确?为什么?
(2)在此阶段律师的工作主要有哪些?
41.2002年3月,公民丁小文因经营需要向其朋友李浩借款30万元,双方约定借款期限为一个月,利息为2‰,由丁小文向李浩出具了借条。丁小文借款后,业务进展顺利,在十八天内资金很快回笼,丁见该生意有盈利机会且借款尚未到期,即用此借款继续进货经营。不料市场有变,货物到货后销售不畅造成商品积压。借款到期后,李浩即及时向丁小文主张债权,丁将实情相告,保证3个月后一定还款,若到时无法偿还,可以自家经营用房(价值人民币37万元)折价归还,并当场写出书面还款保证。为证明还款诚意,丁同意与李浩办理借条及还款保证公证事宜。李浩托人打听,听说有一种公证方式,若债务人承诺到期还款,但因故不能还款的,可直接申请法院强制执行。公证员宁华在受理该业务并征得双方同意后,为其出具了该种公证文书。请问:
(1)李浩期望办理的是何种公证?办理该公证应符合几个条件?
(2)该公证法律效力如何?
(3)宁华在审查中,除重点审查当事人身份和债权文书真实性外,还应重点审查哪些内容?



本文标签:福建自考 法学类 2019年自考律师公证与仲裁制度模拟试题及答案汇总(下)
转载请注明:文章转载自(http://www.fujianzikao.com)
《福建自考网》免责声明:
1、由于各方面情况的调整与变化,本网提供的考试信息仅供参考,考试信息以省考试院及院校官方发布的信息为准。
2、本网信息来源为其他媒体的稿件转载,免费转载出于非商业性学习目的,版权归原作者所有,如有内容与版权问题等请与本站联系。联系邮箱:812379481@qq.com。








